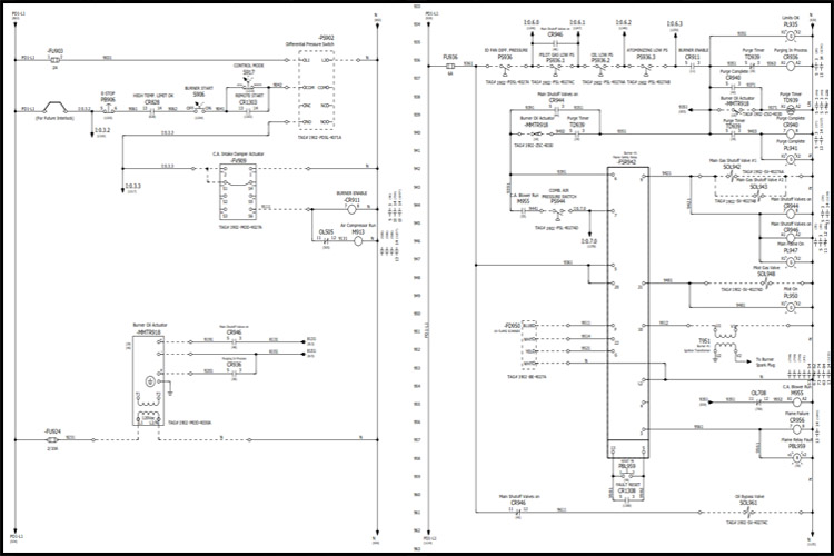
Electrical Wiring Diagram and Burner Management System
Home/Electrical Wiring Diagram and Burner Management System
Electrical Wiring Diagram and Burner Management System
Design and engineering of LT power distribution system, single line diagram, 3-line diagrams, electrical control schematic drawings, interconnection diagrams, control panel design and layout, develop bill of materials for electrical systems, design and specification of Flame control relay based or safety PLC based burner management systems